0
Skip to Content
Ashley Ray
My Work
About
Resume
Contact Me
Open Menu
Close Menu
Ashley Ray
My Work
About
Resume
Contact Me
Open Menu
Close Menu
My Work
About
Resume
Contact Me
Next
Next
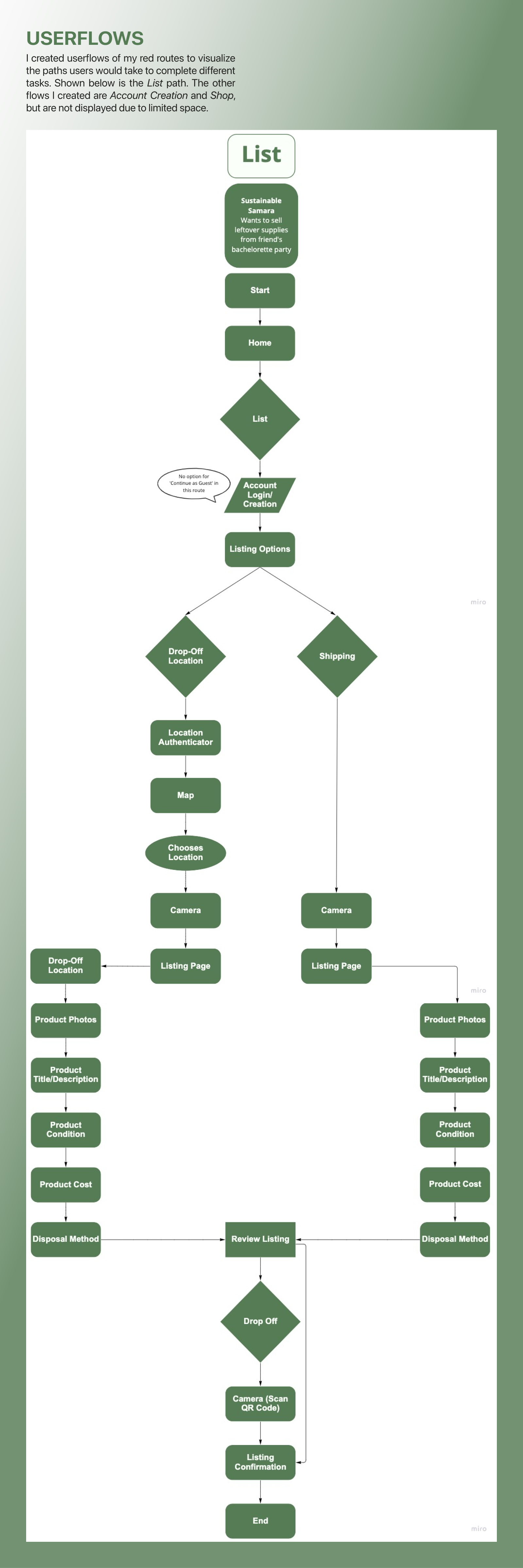
IN PROGRESS: HOUSE2HOME | Website | Design Sprint | UI/UX Solution